防水材・防水工法 ガイドブック 2026
建築/土木構造物に施される防水技術は、要求性能によって材料や工法が選定されます。
防水材製造会社の弛まぬ開発が続けられていることから、建築/土木用の防水技術は市場に数多く出回っており、そこから選定することは容易ではありません。
『防水材・防水工法 ガイドブック』は、材料・工法の特徴を体系的に分類・整理したチェックシート集です。
防水技術の採否を検討するための参考資料として、広くご利用をお勧めいたします。
年1回発行/B5判、総計322頁
- <定価>
- 8,000円(税・送料込)
主なコンテンツ
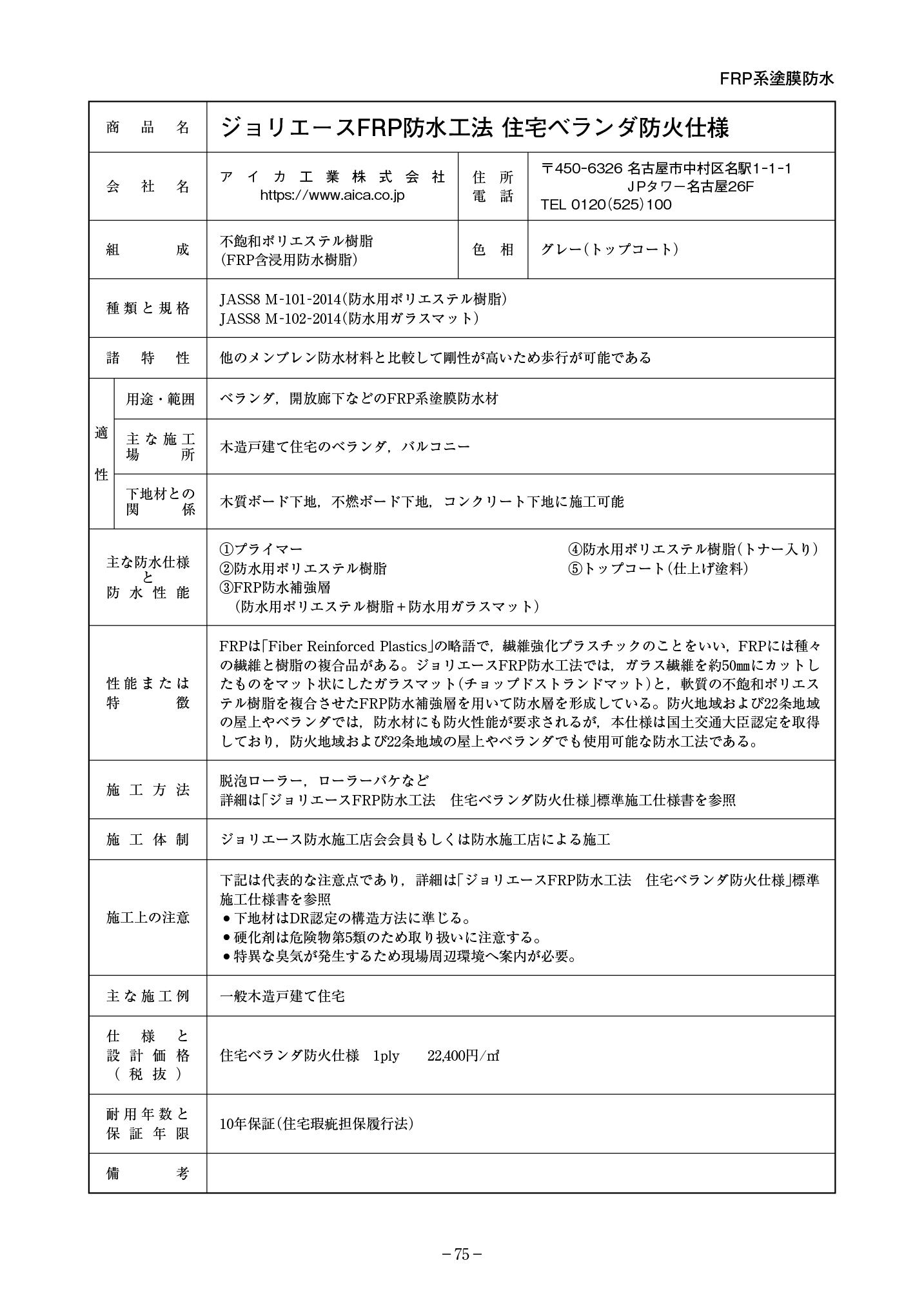
- 防水編 製品チェックシート、製品開発動向、工事事例、劣化検証、技術動向
(アスファルト系防水工法、シート系防水工法、塗膜系防水工法、セメント系防水工法、副資材、環境対応型資材、シーリング材、外壁補修工法、塗り床材、地下・土木防水工法、防食工法、その他防水工法・関連資材) - 資料編 防水・シーリング工事関連設計価格表
誌 面 例
| 製品チェックシート | シーリング材製品適材適所シート |
|---|---|
![]() |
![]() |
| 製品開発動向 | 資料編 防水・シーリング工事関連設計価格表 |
![]() |
![]() |



